首页
集团概况
集团简介
集团领导
部门设置
下属企业
组织架构
集团产业
新闻中心
乐鱼(中国)要闻
经营管理
企业党建
清廉乐鱼(中国)
安全生产
信息公开
工作制度
信息公开年度报告
乐鱼(中国)专题
社会责任
企业风采
企业文化
企业文化
乐鱼(中国)文化
笔韵视界
人才招聘
公告
集团公告
乐鱼(中国)资产交易平台信息公告
首页
公告
乐鱼(中国)资产交易平台信息公告
正文
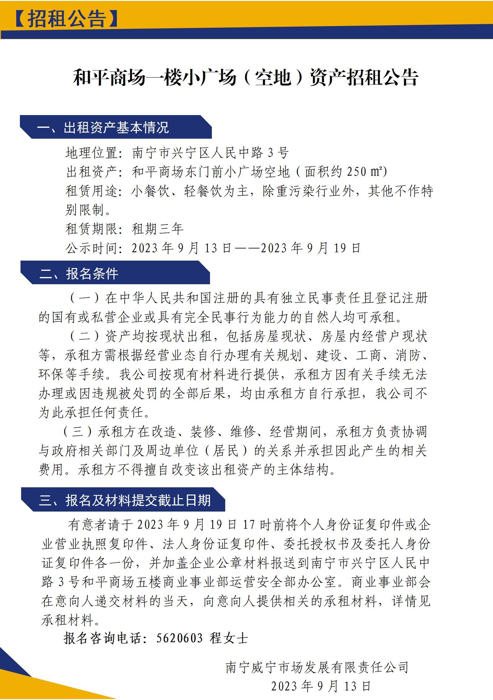
【招租公告】和平商场一楼小广场(空地)资产招租公告
发布时间:2023-09-14
点击量:
开云体验app官网入口登陆入口
|
球盟会网页登录地址
|
华体会官网登录入口
|
华体网华体app官网登录注册
|
乐动平台(中国)官方网站注册登录
|
球盟会在线登录官网
|
乐鱼体育中国官方网站
|
开云·官方端网页版登录入口
|
欧亿官方网页版
|